随着资源开发向深部推进,传统机械破岩技术在深部硬岩条件下面临钻进效率低、钻头磨损加剧等挑战,激光辅助破岩作为一种高能量密度的无接触破岩手段,为提升破岩效率提供了新的技术路径。为此,团队自主研发了激光致裂弱化硬岩试验装置,对典型硬质砂岩在激光照射下的表面热响应演化过程展开研究,主要创新成果如下:
(1)获得了激光照射下砂岩表面温度场从“局部高能集聚”向“径向梯度扩散”的时空演化规律,定量分析了砂岩表面温升速率与温度梯度的分区演变特征;
(2)揭示了激光作用参数与岩石动态热物性对热响应分区特征的影响机制,全面阐明了不同激光作用参数与热物性参数对岩石表面热量累积及热响应区域演化特征的影响规律;
(3)实现了激光作用下砂岩温度场的有效表征,通过引入砂岩动态热物性参数,显著提升了砂岩热-固耦合模型的准确性,为深部硬岩激光辅助破岩的工艺参数优化提供了科学依据。
激光作用下砂岩表面热响应分区特征与温度时空演化规律
引用格式:
谭远玲,高明忠,刘军军,等. 激光作用下砂岩表面热响应分区特征与温度时空演化规律[J]. 绿色矿山,2026,4(1):36−49.
TAN Yuanling,GAO Mingzhong,LIU Junjun,et al. Thermal-response zonation and spatiotemporal evolution of surface temperature in sandstone under laser irradiation[J]. Journal of Green Mine,2026,4(1):36−49.
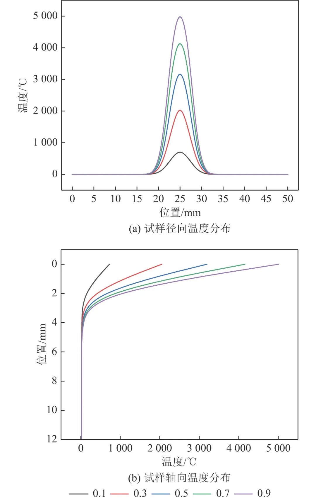
摘要 浅部易开采矿产资源正逐渐枯竭,矿山开发向深部延伸已成为必然趋势。传统机械破岩技术在深部高围压硬岩条件下往往面临着钻进效率降低、钻头磨损加剧和环境污染等问题。激光破岩技术凭借其高能量密度、高作用效率以及可实现远距离无接触破岩等显著优势,在深部破岩中具有广阔的应用前景。以我国西部深埋典型硬质砂岩为研究对象,采用自主研发激光致裂弱化硬岩实验装置联合有限元数值分析方法,系统讨论了激光作用下砂岩表面热响应的分区特征与温度场时空演化规律。研究结果表明:激光作用下砂岩上表面温度场呈现出典型高斯分布特征,砂岩表面温度会随激光照射时间的增加而呈整体上升且逐渐均匀趋势;激光功率是影响岩石热响应的重要因素,激光功率的提升会导致岩石温升速率和温度梯度的不断上升;光斑直径的增大则会导致激光束能量均布化,热影响范围变大,但中心区域能量聚集效应减弱;岩石热导率的增加扩大了激光热影响区范围,但使得温度水平整体呈下降趋势;比热容的增加和吸光率的减少使激光热影响区范围减小且温度水平呈下降趋势。研究成果系统揭示了激光作用下砂岩热响应分区特征以及温度场的演化规律,为深部硬岩激光破碎机制的定量化认识提供了可靠依据,也为深地激光破岩理论研究与激光破岩实际工程的参数选择提供参考。 引言 随着全球能源开发逐步向深部及复杂地质环境拓展,深部开采环境普遍呈现出高地应力、高地温、高渗透压等典型特征,在此类环境中,岩体原生裂隙逐渐闭合,裂纹萌生与扩展过程受到明显抑制,导致岩石破坏机理由以劈裂破坏为主向磨削与压碎破坏转变,进而导致岩体对外部能量输入的响应效率显著降低,这也就使得传统机械破岩技术在高围压硬岩条件下的适应性显著下降,表现为钻进效率降低、钻头磨损加剧以及能耗水平持续升高等问题。与此同时,高围压条件下机械破岩过程中的应力集中与摩擦作用进一步加剧,使刀具与岩体之间的接触磨损占主导地位,进而引发粉尘、振动和热积累等不利效应,这些问题在深部环境中相互耦合,制约了深地资源的高效开发。相比之下,激光破岩技术通过高能量密度激光束在岩体局部区域实现瞬态升温与热致损伤,其作用过程不依赖机械载荷和裂纹张开,对高围压环境具有较强适应性,同时激光能量输入具有高度可控和空间作用精确等特点,有利于实现对岩体的定向弱化与局部破坏,在复杂深部工况下展现出更高的工程可控性与应用潜力,被认为是实现深地资源高效开采与极端环境钻进的重要潜在途径。 激光破岩的基本原理在于:高能激光束照射岩石表面后,其能量被吸收并迅速转化为热能,引起岩石局部温度急剧升高。由于岩石内部温度场分布不均以及热应力的产生与积累,微裂纹逐步萌生并扩展,最终导致岩石结构失稳与破碎。激光与岩石的相互作用过程极为复杂,涉及热传导、热裂解、矿物相变以及热–力耦合损伤等多种物理机制,许多学者在此方面开展了一些有价值的研究。LAX等将激光在固体中吸收引起的温升的空间分布简化为一维积分,并对其进行了数值计算,得到了最大温升的表函数形式的闭合表达式。吴晓东等研究发现,岩心经过高温热处理后,其渗透率、孔隙度等参数会发生较大的变化且这些变化存在一定的温度界限,不同类型的岩心具有不同的温度界限。易先中等结合传热学原理,构建了激光破岩的基础物理模型,对岩石受激光辐射后温度场的数学描述及其分布规律进行了研究。根据能量守恒定律,建立了热传导的基本方程,建立了激光打孔过程中温度场的一般数学模型。柯珂等根据弹性力学基本理论,建立了激光破岩的温度应力模型,得出激光与岩石作用时岩石内部裂缝形成的初始区域。张英聪等利用Matlab软件数值模拟了连续激光辐照材料的温升过程,表明材料的各向异性将导致温度场的非对称温升,材料表面温升随激光功率和辐照时间的增大而增大。WANG等进行了连续波光纤激光在不同辐照功率下对石灰岩的改性比能、力学性质和温度场的实验研究,发现随着激光功率从600 W增加到1 000 W,比能量从17 kJ/cm3非线性下降到11 kJ/cm3,穿孔率从0.2 mm/s增加到0.65 mm/s。CHEN等对圆形激光和椭圆激光辐照砂岩进行了对比实验,发现椭圆光束对岩石的照射具有较高的温度和温度梯度,并在此基础上建立了椭圆激光辐照岩石的热力学耦合模型。 综合现有研究可以得出,激光照射所形成的高温区域不仅显著改变岩石的热学与力学特性,还会诱发热应力并促进微裂纹扩展,这也是实现激光致裂与破岩的基础。激光加载参数、岩石自身的热物性特征对温度场的形成机制与演化行为均具有重要影响。然而,目前对于激光参数与岩石热物性参数是如何影响砂岩温度场演化的研究仍有待完善。因此,拟以我国西部深埋典型硬质砂岩为研究对象,采用激光致裂弱化硬岩实验装置联合有限元数值分析方法,从砂岩试样不同区域温度、温升速率及温度梯度3个方面出发,综合分析激光参数(照射时间、激光功率、光斑直径)和岩石热物性(热导率、比热容、吸光率)对砂岩热响应分区特征及温度时空演化特征的具体影响,为揭示激光–岩石相互作用机理、优化激光破岩参数及提升破岩效率提供依据与参考。 图1 砂岩试样 图2 室内激光照射砂岩实验装置及砂岩温度监测 图3 砂岩传热关键参数测定结果[23] 图4 砂岩热固耦合模型示意 图5 仿真结果与实验结果对比 图6 砂岩试样上表面分区示意 图7 试样表面温度随照射时间的演化规律 图8 砂岩表面温度变异系数 图9 激光照射下砂岩表面热响应分区特征 图10 不同激光功率下砂岩试样表面温度特征 图11 不同光斑直径下砂岩试样表面温度特征 图12 不同热导率下砂岩热固耦合模型温度分布 图13 热导率对温度分布的影响 图14 不同比热容下砂岩热固耦合模型温度分布 图15 比热容对温度分布的影响 图16 不同吸光率下砂岩热固耦合模型温度分布 图17 吸光率对温度分布的影响 谭远玲,四川大学水利水电学院硕士研究生,主要从事高能辅助破岩理论与实验测试的相关研究。 高明忠,教授,博士生导师,国家自然科学基金委青年科学基金项目(A类)获得者。 近年来主持国家自然科学基金青年科学基金A/B类、联合集成、重点基金项目、国家重点研发计划项目、国家重大仪器研制项目课题等16项。发表SCI/EI检索论文180余篇,授权/申请发明专利120余项,研究成果获得教育部技术发明一等奖(第1)、何梁何利青年创新奖、中国煤炭工业科学技术特等奖(第1)、中国岩石力学与工程学会技术发明特等奖(第1)等省部级奖励10余项。 团队主要从事深部原位岩石力学、高能辅助破岩理论与煤炭安全绿色开采等方面研究工作。 长期聚焦国家“三深”战略,深耕深部资源安全高效科学开采的理论技术与装备研发,构建了深部采动岩体原位应⼒-结构捕捉⽅法与重构技术,研制了深部煤层原位保压保瓦斯取芯技术与装备,形成了深部耦合致灾区域原位识别原理与控制技术。



